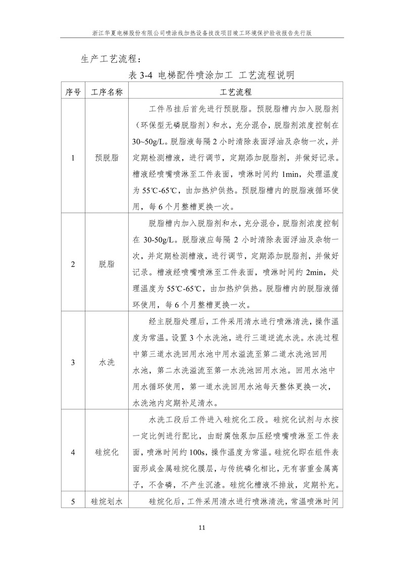
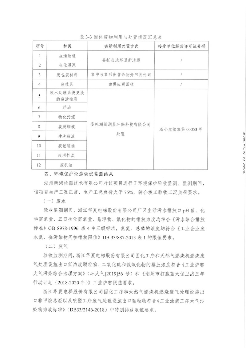
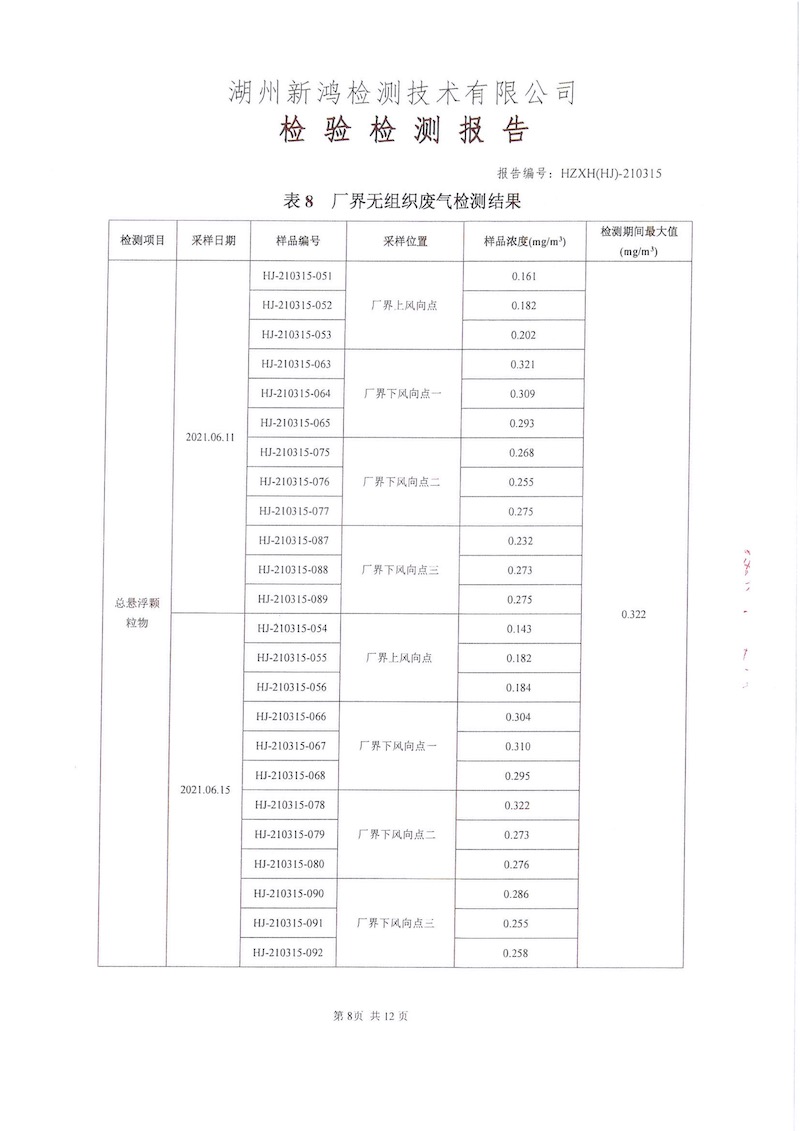
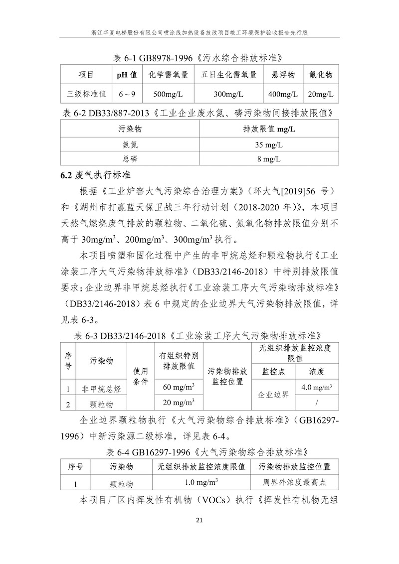
华夏电梯验收公示

栏目:公司新闻 发布时间:2021-10-11
华夏电梯验收公示